在16年年底的时候,同事聊起脚手架。由于公司业务的多样性,前端的灵活性,让我们不得不思考更通用的脚手架。而不是伴随着前端技术的发展,不断的把时间花在配置上。于是chef-cli诞生了。 18年年初,把过往一年的东西整理和总结下,重新增强了原有的脚手架project-next-cli, 不单单满足我们团队的需求,也可以满足其他人的需求。
project-next-cli
面向的目标用户:
- 公司业务杂,但有一定的积累
- 爱折腾的同学和团队
- 借助github大量开发模板开发

发展
从本人做前端开始(13年),前端这几年处于高速发展,主要表现:
备注:以下发展过程出现,请不要纠结出现顺序 [捂脸]
- 库/框架:jQuery, backbone, angular,react,vue
- 模块化:commonjs, AMD(CMD), UMD, es module
- 任务管理器:npm scripts, grunt, gulp
- 模块打包工具: r.js, webpack, rollup, browserify
- css预处理器:Sass, Less, Stylus, Postcss
- 静态检查器:flow/typescript
- 测试工具:mocha,jasmine,jest,ava
- 代码检测工具:eslint,jslint
开发
当我们真实开发中,会遇到各种各样的业务需求(场景),根据需求和场景选用不同的技术栈,由于技术的进步和不同浏览器运行时的限制,不得不配置对应的环境等,导致我们从而满足业务需求。
画了一张图来表示,业务,配置(环境),技术之间的关系

前端配置工程师
于是明见流传了一个新的职业,前端配置工程师 O(∩_∩)O~
社区现状
专一的脚手架
社区中存在着大量的专一型框架,主要针对一个目标任务做定制。比如下列脚手架
vue-cli提供利用vue开发webpack, pwa等模板,本文脚手架参考了vue-cli的实现。
dva-cli主要针对dva开发使用的脚手架
labrador是一种微信小程序组件化开发框架, 虽说小程序目前已经支持组件,但该脚手架的其他特性,依旧很赞。感兴趣的可以了解。
社区中有很多优秀的专一型脚手架出现,这里不在列举。前端社区的火爆,让我辈前端汲取精华,不断前进。
通用脚手架
yeoman是一款强壮的且有一系列工具的通用型脚手架,但yeoman发布指定package名称,和用其开发工具。具体可点击这里查看yeoman添加生成器规则
开发初衷和目标
由于金融公司形态决定了,业务类型多样,前端技术发展迭代,为了跟进社区发展,更好的完成下列目标而诞生。
- 完成业务:专心,稳定,快速
- 团队规范:代码规范,发布流程,持续集成/交付/部署
- 沉淀:持续稳定的引入新技术
- 效益:少加班,少造轮子,完成kpi,做更有意义的事儿
实现准备
依托于Github,根据Github API来实现,如下:
- 获取项目
curl -i https://api.github.com/orgs/project-scaffold/repos
- 获取版本
curl -i https://api.github.com/repos/project-scaffold/cli/tags
具体实现逻辑
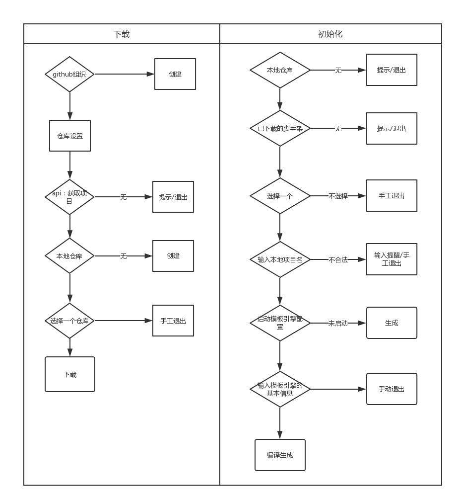
根据github api获取到项目列表和版本号之后,根据输入的名称,选择对应的版本下载到本地私有仓库,生成到执行目录下。详情流程图如下:。

下载
- 使用
project i
- 逻辑
Github API ===> 获取项目列表 ===> 选择一个项目 ===> 获取项目版本号 ===> 选择一个版本号 ===> 下载到本地仓库
若中间每一步 数据为空/文件不存在 则给予提示
- 核心代码
// 获取github项目列表
const repos = await repoList();
choices = repos.map(({ name }) => name);
answers = await inquirer.prompt([
{
type : 'list',
name : 'repo',
message: 'which repo do you want to install?',
choices
}
]);
// 选择的项目
const repo = answers.repo;
// 项目的版本号劣币爱哦
const tags = await tagList(repo);
if (tags.length === 0) {
version = '';
} else {
choices = tags.map(({ name }) => name);
answers = await inquirer.prompt([
{
type : 'list',
name : 'version',
message: 'which version do you want to install?',
choices
}
]);
version = answers.version;
}
// 下载
await download([repo, version].join('@'));
生成项目
- 使用
project init
- 逻辑
获取本地仓库列表 ===> 选择一个本地项目 ===> 输入基本信息 ===> 编译生成到临时文件 ===> 复制并重名到目标目录
若中间每一步 数据为空/文件不存在/生成目录已重复 则给予提示
- 核心代码
// 获取本地仓库项目
const list = await readdir(dirs.download);
// 基本信息
const answers = await inquirer.prompt([
{
type : 'list',
name : 'scaffold',
message: 'which scaffold do you want to init?',
choices: list
}, {
type : 'input',
name : 'dir',
message: 'project name',
// 必要的验证
async validate(input) {
const done = this.async();
if (input.length === 0) {
done('You must input project name');
return;
}
const dir = resolve(process.cwd(), input);
if (await exists(dir)) {
done('The project name is already existed. Please change another name');
}
done(null, true);
}
}
]);
const metalsmith = await rc('metalsmith');
if (metalsmith) {
const tmp = `${dirs.tmp}/${answers.scaffold}`;
// 复制一份到临时目录,在临时目录编译生成
await copy(`${dirs.download}/${answers.scaffold}`, tmp);
await metal(answers.scaffold);
await copy(`${tmp}/${dirs.metalsmith}`, answers.dir);
// 删除临时目录
await rmfr(tmp);
} else {
await copy(`${dirs.download}/${answers.scaffold}`, answers.dir);
}
升级/降级版本
- 使用
project update
- 逻辑
获取本地仓库列表 ===> 选择一个本地项目 ===> 获取版本信息列表 ===> 选择一个版本 ===> 覆盖原有的版本文件
若中间每一步 数据为空/文件不存在 则给予提示
- 核心代码
// 获取本地仓库列表
const list = await readdir(dirs.download);
// 选择一个要升级的项目
answers = await inquirer.prompt([
{
type : 'list',
name : 'scaffold',
message: 'which scaffold do you want to update?',
choices: list,
async validate(input) {
const done = this.async();
if (input.length === 0) {
done('You must choice one scaffold to update the version. If not update, Ctrl+C');
return;
}
done(null, true);
}
}
]);
const repo = answers.scaffold;
// 获取该项目的版本信息
const tags = await tagList(repo);
if (tags.length === 0) {
version = '';
} else {
choices = tags.map(({ name }) => name);
answers = await inquirer.prompt([
{
type : 'list',
name : 'version',
message: 'which version do you want to install?',
choices
}
]);
version = answers.version;
}
// 下载覆盖文件
await download([repo, version].join('@'))
配置
配置用来获取脚手架的基本设置, 如registry, type等基本信息。
- 使用
project config set registry koajs # 设置本地仓库下载源
project config get registry # 获取本地仓库设置的属性
project config delete registry # 删除本地设置的属性
- 逻辑
判定本地设置文件存在 ===> 读/写
若中间每一步 数据为空/文件不存在 则给予提示
- 核心代码
switch (action) {
case 'get':
console.log(await rc(k));
console.log('');
return true;
case 'set':
await rc(k, v);
return true;
case 'remove':
await rc(k, v, true);
return true;
default:
console.log(await rc());
搜索
搜索远程的github仓库有哪些项目列表
- 使用
project search
- 逻辑
获取github项目列表 ===> 输入搜索的内容 ===> 返回匹配的列表
若中间每一步 数据为空 则给予提示
- 核心代码
const answers = await inquirer.prompt([
{
type : 'input',
name : 'search',
message: 'search repo'
}
]);
if (answers.search) {
let list = await searchList();
list = list
.filter(item => item.name.indexOf(answers.search) > -1)
.map(({ name }) => name);
console.log('');
if (list.length === 0) {
console.log(`${answers.search} is not found`);
}
console.log(list.join('\n'));
console.log('');
}
总结
以上是具体实现,该脚手架目前还有一些可以优化的地方:
- 不同源,存储不同的文件
- 支持离线功能
硬广:如果您觉得好用,欢迎star,也欢迎fork一块维护。